今天给大家分享一个0成本AI搞钱小项目:AI制作反差萌治愈系视频,新手也能七天起号爆流量!

这位朋友仅仅用了七天,就涨粉10万+。
我看他的作品流量都不低,都是几万十几万的点赞。
在短视频平台上像这种新奇治愈的内容需求旺盛,再结合反差萌和视觉奇观的创意形式,很容易爆火。
而且操作也很简单,就是通过AI技术生成古风小人,在微缩场景中制作巨型食物的画面。
例如,穿着汉服的小人用荷叶当案板处理巨型螃蟹,用树枝搭建的厨房翻炒比人还大的虾仁。小人们围坐在巨型莲花网盘享受美食。
视觉反差和场景细节是吸引用户的关键。
最后将四个连贯的画面结合在一起,形成故事化叙事逻辑。
从获取食物到处理食材,再到烹饪过程,最后是享用美食,这种结构简单清晰,便于用户理解,同时能延长观看时长,完播率高。
好了,废话不多说,
下面教大家制作这种视频的详细步骤。
实操步骤
一、生成画面提示词
豆包:https://www.doubao.com/chat/
打开豆包,把下面这段指令输入到豆包AI对话框中:
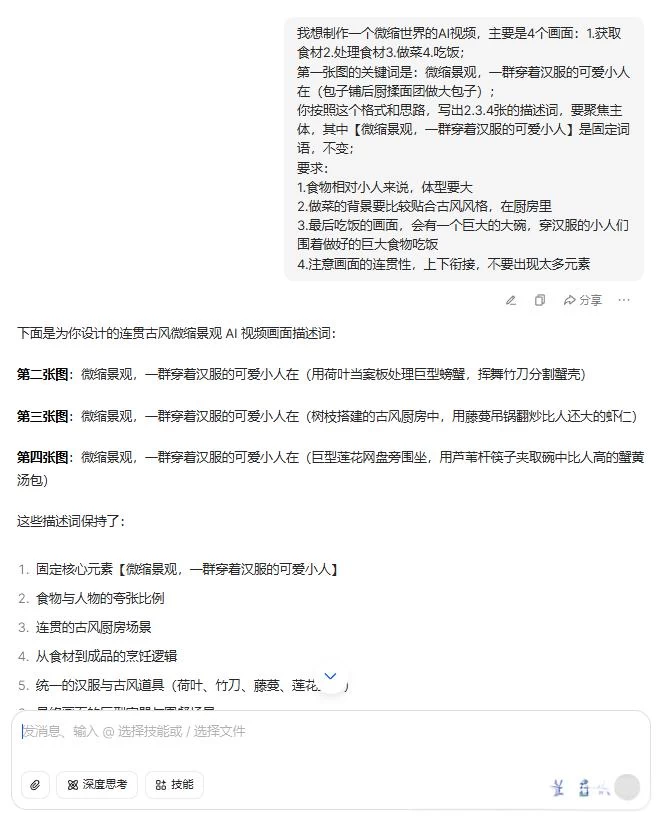
我想制作一个微缩世界的AI视频,主要是4个画面:1.获取食材2.处理食材3.做菜4.吃饭;
第一张图的关键词是:微缩景观,一群穿着汉服的可爱小人在(包子铺后厨揉面团做大包子);
你按照这个格式和思路,写出2.3.4张的描述词,要聚焦主体,其中【微缩景观,一群穿着汉服的可爱小人】是固定词语,不变;
要求:
1.食物相对小人来说,体型要大
2.做菜的背景要比较贴合古风风格,在厨房里
3.最后吃饭的画面,会有一个巨大的大碗,穿汉服的小人们围着做好的巨大食物吃饭
4.注意画面的连贯性,上下衔接,不要出现太多元素
如图:

我这里给大家演示的是在包子铺里做大包子,你们做的时候可以把提示词括号里面的场景替换成自己想要的。
比如:在河里面钓鱼,钓龙虾都可以。
指令发送给AI后,它就会帮你生成出详细的画面描述词。
二、素材生成
即梦AI:https://jimeng.jianying.com/ai-tool/home/
打开即梦,AI作图,输入第一段画面描述词到对话框中
模型选择“图片3.0”,比例竖屏“9:16”,点击立即生成即可

按照这个步骤,依次把上面几个画面描述词都生成出图片。
然后从每个画面描述里筛选出一张最好看的图片下载保存。
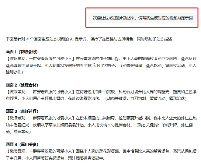
接下来就是生成视频了,让图片动起来。
回到豆包,输入下面这条指令,如图:

然后依次复制画面描述词到上面生成的相应图片中。
模型选择“视频3.0”

我这里就给大家演示一个视频,操作方法都是一样的。
每个步骤的画面描述词一定要和图片对应,不然生成出来的视频效果不佳。
生成出的视频大家要先预览下,觉得不满意,就让AI多生成几次。
三、剪辑成片
打开剪映
按顺序把视频导入
添加合适的背景音乐(可以剪映里搜索舌尖美食音乐)
删除多余的部分
添加合适的音效(比如说画面有烧柴火的画面,就加一个烧柴火的音效,丰富画面效果)
导出即可

四、看成品
五、变现思路
1.橱窗带货
账号起来后可以带一些美食相关的产品,
2.流量变现
在互联网上,只要你有流量,你就能够变现,像现在各个短视频平台都推出了一些什么什么计划。
就拿目前我在做的视频号创作者分成计划来说,视频做好后发布到视频号上,只要有播放量就会有收益,一个视频赚个几十,几百,甚至上千元,还是很香的。
3.知识付费收图
账号做起来之后,肯定会有人在你的作品下面评论,或者说他会直接私信问你,你这个作品是怎么做的?
那你可以把它引导到你的vx里面,你收个88或者99的红包,这个都是随你定的。





































